Fecha de publicación: 07-02-2025 | Fecha de actualización: 07-02-2025 | Autor: Mateusz Ciećwierz
Fecha de publicación: 07-02-2025 | Fecha de actualización: 07-02-2025 | Autor: Mateusz Ciećwierz
Si tiendes a hacer escenas más complicadas, es probable que tu programa comience a funcionar notablemente más lento. A veces, esto puede volverse tan molesto que dificulte significativamente nuestro trabajo, lo que resulta en un tiempo de ejecución más largo.
¡Pero no te preocupes! Hay muchas formas de acelerar el rendimiento del programa. Si sigues los consejos a continuación, seguramente mejorarás el rendimiento del programa y acelerarás la realización de proyectos.

1. Utilice Vray Proxy
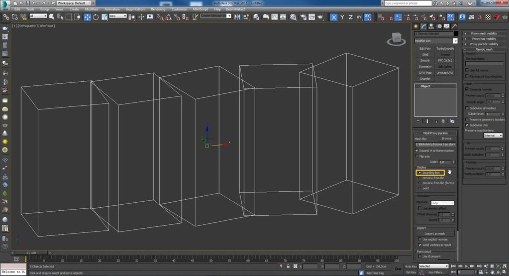
Si está utilizando objetos que consisten en una gran cantidad de polígonos, como árboles o coches, asegúrese de convertirlos en V-ray Proxy. Gracias a esta opción, el tamaño de sus archivos no se incrementará y los viewports funcionarán mucho más rápido. Esta opción le permite, por ejemplo, renderizar prácticamente un número ilimitado de árboles. Vale la pena recordar que en las opciones de Render Setup -> Settings -> System -> Límite de memoria dinámica, aumente la cantidad de megabytes.
Si desea acelerar adicionalmente el trabajo con objetos V-ray Proxy, vale la pena cambiar la opción de visualización en la escena a "Bounding Box". Una herramienta muy teútil que facilita el control sobre ellos es Proxy Tools.
No solo acelerará esto el funcionamiento del programa, sino que también puede reducir significativamente el tamaño de los archivos. Incluso si copia cien veces un objeto que ocupa 1 MB, seguirá ocupando 1 MB. En comparación, si lo copiara como duplicado, ocuparía 100 MB
Si está utilizando archivos DWG como referencia, intente limpiarlos de todas las líneas innecesarias antes de importarlos. Le recomendamos que elimine todos los bloques innecesarios, prestando especial atención a objetos como árboles, coches y personas. Si a pesar de minimizar la cantidad de líneas en la escena, el programa sigue sin funcionar sin problemas, le recomendamos ocultarlas con el atajo Shift+S cuando no sean necesarias.
El orden en la escena es algo importante, especialmente si otra persona va a trabajar en su archivo. Además, gracias a las capas, puede ocultar fácilmente los objetos que no necesita en ese momento mientras trabaja en la escena. Cosas como muebles, árboles, vegetación, etc.
Si tiene que dejar algún objeto complejo en la escena, sería mejor si en las propiedades del objeto configurara "Mostrar como caja"
Si ha terminado de editar un objeto que consiste en muchos polígonos, vale la pena considerar convertirlo en Editable Mesh. Esto no solo acelerará la visualización en los viewports, sino que también ocupará menos espacio en el disco que, por ejemplo, Editable Poly
Una gran cantidad de objetos puede dificultar considerablemente el trabajo. Si, por ejemplo, en la escena tiene 500 elementos de una barandilla de acero, vale la pena considerar si no debería unirlos en un solo objeto. Aunque a veces pueda aumentar el tamaño del archivo en disco, acelerará significativamente el funcionamiento del programa.
9. Utilice XRef
Si está utilizando modelos en la escena que consisten en muchos polígonos y no planea editarlos con frecuencia, vale la pena considerar si no debería utilizar la opción XRef. ¿Cómo funciona? Por ejemplo, si no desea que su escena esté sobrecargada con muebles, basta con marcarlos y en las opciones de XRef Scenes seleccionar "Convert Selected". Gracias a esto, los muebles se guardarán en un archivo separado y, si es necesario, pueden ocultarse en nuestra escena, pero serán visibles en el render final
Siempre es agradable ver las texturas en nuestros objetos, sin embargo, cuando queremos acelerar el funcionamiento del programa, podemos desactivarlas. Una herramienta muy teútil que nos ayudará a ahorrar mucho tiempo es Turn Viewport Maps On/Off.
Si desea ampliar sus conocimientos sobre este programa, le recomendamos que consulte - Cursos en línea de 3ds Max.